首页 - 新闻中心 - 行业新闻

公关行业职业简析,你想知道的都在这里了

编辑:admin 时间:2021-10-05

公关是导向品牌的手段,通过媒体传播帮助企业与公众建立良好关系,塑造机构形象的 一种传播方式。目前公关的主要方式是做口碑营销。

一、 行业现状及发展趋势

1. 公关行业处于高速发展期,属于朝阳行业;

2. 整合与专业化趋势越来越明显;

3. 人才缺口大,人才需求量大;

4. 口碑营销是公关采用的主要方式;

5. 诚信与社会责仸缺失、产品质量监管不严等原因造成国内危机公关向常态化发展。

二、 代表企业

(四) 国企:很少,一般都是有背景的公司,这样的公司一般人也进不去;

(五) 外企:奥美、信诺、迪斯、万博宣伟;

(六) 民企:蓝色光标、灵思国际、恒瑞行、海天网联。

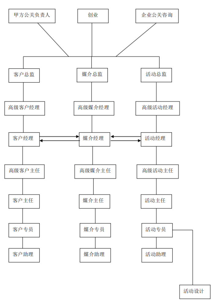
三、 企业中的核心组织架构

注:

1. 公关公司会分成很多的行业项目组,一般最大的是汽车、IT、快消、奢侈品;

2. 一般公司组织架构是蛛网状的。每个项目组下面会有行业总监带队,下面有 副总监、经理、主任、专员,经常会出现不同行业间的借调;

3. 一般每个项目组的客户部、媒介部是独立的,互动部、活动部可能会是两个 部门共用,文案一般也是按项目组走。

四、 职业信息

主要职位:

1. 客户部。客户专员,维护客户关系,类似于销售,一般客户端也兼着做活动端的事情, 看客户的需要;

2. 媒介部。媒介专员,对接媒介平台,如电视、网络、电台等,做危机公关,联络删稿, 推正面信息,减少负面曝光量;

3. 互动部,负责 SNS,做微博,互动方面的营销工作;

4. 活动部,活动专员,做项目,做全案,从策略端到执行,如项目发布会;

5. 文案、撰稿,专职文案。小公司一般文案都会整合在客户端。

客户专员

能力要求

1. 知识层面

(1) 公关行业知识;

(2) 媒体广告行业信息及规律。

2. 技能层面

(1) 沟通表达能力是最重要的;

(2) 需要有很强的快速学习能力,公关要接触很多行业,需要在短时间内了 解行业信息,快速学习能力非常重要;

(3) 文案撰写能力;

(4) 时间管理、抗压能力要强;

(5) Excel/PPT 应用能力。

3. 才干层面

(1) 公关行业是服务行业,有良好的服务心态是很重要的;

(2) 认真细致,公关是帮客户树立品牌形象的,所以一定不能出错;

(3) 团队协作能力。 综述:公关人员三板斧:沟通、文案、行业知识。

初始能力要求:

进入途径

1. 应届毕业生,外企一般都是通过实习生的机会进入;

2. 内部员工推荐,公关行业特别注重团队,关系搞好了,机会会有很多;

3. 如果文案写的很好的话,比如以前做编辑、记者,很容易能进入公关公司写文案。

日常工作

刚开始入职会做一些跑腿、打杂的工作,差不多半年左右会进行一次评级,职级和

薪资都会有一些提升。刚入行的一年之内会很累,收入也比较少。

1. 参加一些全民头脑风暴会,学习;

2. 制定发稿计划;

3. 帮客户做新闻监测,筛选正面新闻、负面新闻,根据客户需求进行处理;

4. 帮客户列媒体计划,跟媒介专员沟通,帮助发稿;

5. 帮客户写宣传稿件;

6. 如果需要拍片的话,需要给客户写脚本,协调导演、演员、客户及相关资源。

胜任并发展得好的条件

1. 自信;

2. 快速学习能力强;

3. 亲和力、倾听表达能力强;

4. 兴趣爱好广泛、乐于冒险和尝试新事物;

5. 抗压能力强,根据客户的需求调控自己;

6. 根据不同性质、不同产品的客户的特性,体现不同的气质,跟客户保持一致。(根 据自己性格特质选择不同性质类型的公司)。如:如果服务的是国企性质的客户, 那就希望能更严谨求稳一些,如果思维特别活跃,创意很多的客户专员去服务 这类型的客户时就会比较痛苦。

工作强度及工作环境

1. 工作强度大,环境较好;

2. 加班是普遍现象;

3. 个别情况需加班到后半夜或通宵;

4. 涉及具体项目执行的职位出差比较多,周期及长度依据项目而不同;

5. 出差地点从五星级酒店到郊区农村均有可能。

职业优势

1. 能接触大量新事物、新行业,了解不同行业的核心内容;

2. 建立广泛人脉,链接到各行各业的人,对自己未来的创业很有帮助;

3. 项目从无到有的创造感;

4. 能力提升明显。

(十七)

1. 工作强度大,体力精力受到挑战;

2. 难以平衡工作与生活;

3. 遇到挑剔的用户,必须保持良好态度。(十八)

薪资福利

客户经理

(一) 能力要求

(二) 日常工作

1. 建设并维护良好、互信的客户关系,挖掘与客户长期深度合作的商业机会;

2. 带领团队分析客户行业业态、商业传播目标,为客户 供高价值的公关建议

3. 管理并辅导团队成员;

4. 带领团队完成公关创意案的策划并 案;

5. 管理客户或项目的媒体关系,把控公关项目进度。

(三) 胜任并发展得好的条件

1. 洞察客户需求,客户有时不会把需求明确表达出来,只有能洞察到客户需求,才能掌握住方向;

2. 团队协调能力要强,能激励团队成员,保持良好的状态跟客户对接,跟其他部 门的人员(如设计部、采购部),合作第三方人员(外包服务)对接;

3. 沟通能力要强;

4. 开阔的视野,不断学习,思维活跃;

5. 整合资源的能力要强;

6. 适应加班。

媒介专员

(一) 能力要求

(二) 日常工作

比较枯燥,每天重复性的工作比较多。

1. 与各种媒体建立或保持良好的合作关系;

2. 参加各种媒体活动,收集并整理媒体的信息和动态,分析媒体宣传规律和模式;

3. 根据客户需求,制订媒体传播计划,发布排期计划等;

4. 核算并控制媒体传播成本。

公关行业是入门门槛比较低,但是精深很难的一个行业,呈金字塔状发展。

公关咨询职业发展路径


版权声明:

1、为尊重原创,本站文章(尤指标注《公共关系协会网》原创文章)如需转载,请注明来源和作者!

2、凡本站标注“来源:XXX(非公共关系协会网)”的作品,均为转载自其他媒体,转载的目的在于传递更多信息,并不代表本站认同其观点和对其真实性、完整性、及时性负责,请读者仅作参考,并请自行核实相关内容。其他媒体如需转载,请与稿件来源方联系,获取授权,如产生任何问题与本站无关。

3、部分图片标注来源于网络,版权归原作者所有,如涉及侵权请告知,我们会第一时间删除。

4、如需向公共关系协会网投稿,请发送稿件至:txgongguanxiehui@163.com